Задать свой вопрос
*более 50 000 пользователей получили ответ на «Решим всё»
Задача 52903
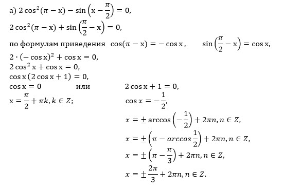
2cos^2(Pi-x)-sin(x-Pi/2) = 0, [3Pi/2;...
Условие
slava191
2020-07-23 23:46:47
2cos^2(Pi-x)-sin(x-Pi/2) = 0, [3Pi/2; 3Pi]
математика 10-11 класс
3751
Решение
u821511235
2020-07-24 07:30:40
★
Написать комментарий
Меню
Решим всё
Найти задачу
Категории
Статьи
Тесты
Архив задач
Присоединяйся в ВК