Задать свой вопрос   *более 50 000 пользователей получили ответ на «Решим всё»

Задача 52887 Решите неравенство log3(4x-x2)>1.В...

Условие

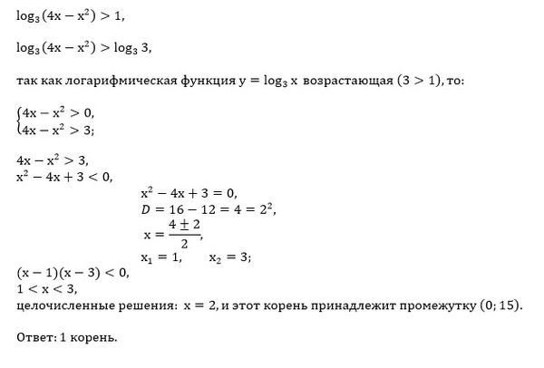
Решите неравенство log3(4x-x2)>1.В ответе укажите кол-во целочисленных корней,принадлежалих промежутку (0;15)

предмет не задан 1516

Все решения

Написать комментарий

Меню

Присоединяйся в ВК