Задать свой вопрос
*более 50 000 пользователей получили ответ на «Решим всё»
Задача 52859
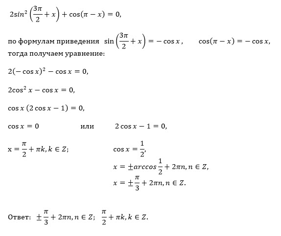
2sin^2(3Pi/2+x)+cos(Pi-x) = 0...
Условие
slava191
2020-07-11 19:13:25
2sin^2(3Pi/2+x)+cos(Pi-x) = 0
математика 10-11 класс
12939
Решение
u821511235
2020-07-11 20:39:30
★
Написать комментарий
Категория
Профильный ЕГЭ по Математике 2020
Задание 13 (тригонометрическое уравнение и отбор корней)
Меню
Решим всё
Найти задачу
Категории
Статьи
Тесты
Архив задач
Присоединяйся в ВК