Задать свой вопрос   *более 50 000 пользователей получили ответ на «Решим всё»

Задача 52821 ...

Условие

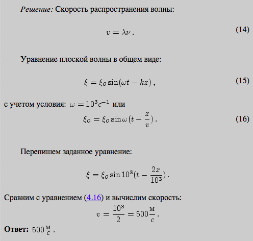
№2. Уравнение плоской синусоидальной волны, распространяющейся вдоль оси OX, имеет вид

= 0,01 sin (103
t - 2x) (м). Скорость частиц среды равна:
1 500 м/с 2 1000 м/с 3 2 м/с 4. 0,01 м/с
№3. Амплитуда гармонического колебания 3 см, частота колебаний 20 Гц, начальная фаза
колебаний  / 3. Найдите верное уравнение этих колебаний.
1. x = 3 Sin (20t + π/3) см
2. x = 3 Sin (40π t + π/3) см
3. x = 3 Sin ((20/π) t +π/3) см
4. x = 3 Sin ( (π/3) t ) см

предмет не задан 13978

Все решения

№3 ответ 2 т.к. ω = 2Pi* ν , x = A*sin( ω t+ φ )
№2 ответ 500 (решение прикреплено)

Написать комментарий

Меню

Присоединяйся в ВК