Задать свой вопрос
*более 50 000 пользователей получили ответ на «Решим всё»
Задача 52714
...
Условие
vk158256822
2020-06-26 00:57:44
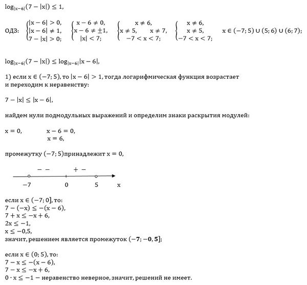
Решите неравенство log(|x-6|)(7 - |x|) ≤ 1.
математика 10-11 класс
899
Все решения
u821511235
2020-06-26 07:00:40
Написать комментарий
Категория
ЕГЭ по Математике (проф.)
задание 15 (неравенство)
Меню
Решим всё
Найти задачу
Категории
Статьи
Тесты
Архив задач
Присоединяйся в ВК