Задать свой вопрос   *более 50 000 пользователей получили ответ на «Решим всё»

Задача 52490 Помогите,пожалуйста! Если не сложно,то с...

Условие

Помогите,пожалуйста!
Если не сложно,то с формулами.
Вычислить пределы:

математика ВУЗ 677

Решение

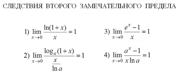
Замена: x^2+y^2=t
x → 0; y → 0 ⇒ x^2+y^2 → 0 ⇒ t → 0

Получаем ответ 1
(см. следствие 3)

Написать комментарий

Меню

Присоединяйся в ВК