Задать свой вопрос
*более 50 000 пользователей получили ответ на «Решим всё»
Задача 52362
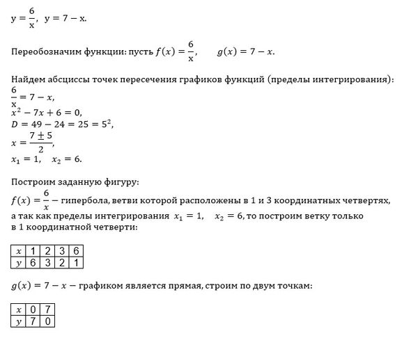
Вычислить площадь фигуры, ограниченной...
Условие
biter
2020-06-11 14:30:45
Вычислить площадь фигуры, ограниченной линиями. Сделать чертеж
математика
915
Решение
u821511235
2020-06-11 15:04:56
★
Написать комментарий
Меню
Решим всё
Найти задачу
Категории
Статьи
Тесты
Архив задач
Присоединяйся в ВК