Задать свой вопрос   *более 50 000 пользователей получили ответ на «Решим всё»

Задача 52359 Помогите пожалуйста! Найти объем тела,...

Условие

Помогите пожалуйста!
Найти объем тела, образованного вращением фигуры, ограниченной
линиями:

математика ВУЗ 825

Решение

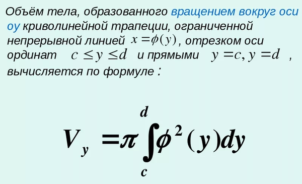
(x^2/a^2)-(y^2/b^2)=1 ⇒ x^2=a^2*(1+(y^2/b^2))


ψ ^2(y)=a^2*(1+(y^2/b^2))


V=π ∫ ^(b)_(-b)a^2*(1+(y^2/b^2))dy=π(a^2)*(y+(y^3/(3b^2)))|^(b)_(-b)=π*a^2*(2b+(2/3)b)=(8/3)πa^2b

Вопросы к решению (1)

Написать комментарий

Меню

Присоединяйся в ВК