Задать свой вопрос
*более 50 000 пользователей получили ответ на «Решим всё»
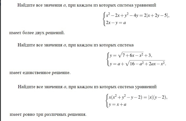
Задача 52328
Четыре 18-ых задач с параметром ЕГЭ....
Условие
xopouuo
2020-06-10 15:13:39
Четыре 18-ых задач с параметром ЕГЭ.
математика 10-11 класс
747
Решение
Написать комментарий
Меню
Решим всё
Найти задачу
Категории
Статьи
Тесты
Архив задач
Присоединяйся в ВК