Задать свой вопрос
*более 50 000 пользователей получили ответ на «Решим всё»
Задача 52290
...
Условие
ladykaramel
2020-06-09 10:58:15
Решить неравенство
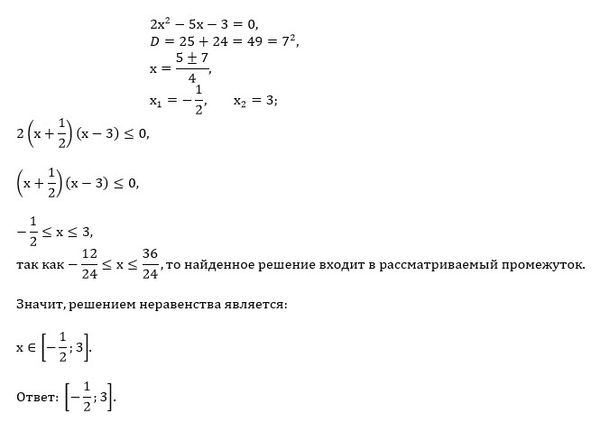
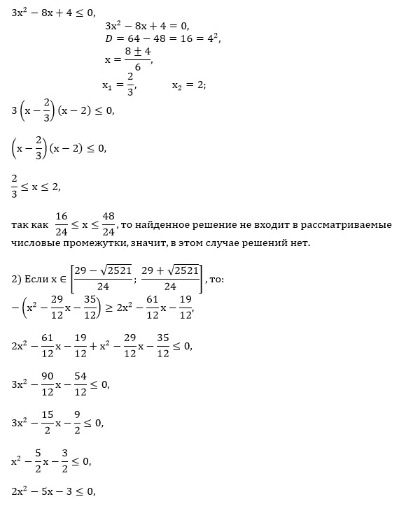
|x^2 - (29/12)x - 35/12| ≥ 2x^2 - (61/12)x - 19/12
математика 10-11 класс
1022
Решение
u821511235
2020-06-09 11:13:05
★
Написать комментарий
Категория
ЕГЭ по Математике (проф.)
задание 15 (неравенство)
Меню
Решим всё
Найти задачу
Категории
Статьи
Тесты
Архив задач
Присоединяйся в ВК