Задать свой вопрос
*более 50 000 пользователей получили ответ на «Решим всё»
Задача 52275
цифра - буква , пожалуйста...
Условие
vk463769117
2020-06-09 06:39:22
цифра - буква , пожалуйста
математика 10-11 класс
701
Решение
u821511235
2020-06-09 06:59:11
★
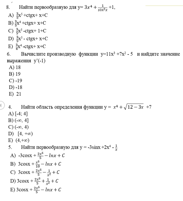
11) В
13) Е
16) С
17) Е
8) D
6) В
4) В
5) Е
Написать комментарий
Меню
Решим всё
Найти задачу
Категории
Статьи
Тесты
Архив задач
Присоединяйся в ВК