Задать свой вопрос   *более 50 000 пользователей получили ответ на «Решим всё»

Задача 52251 Треугольник ABC задан своими вершинами...

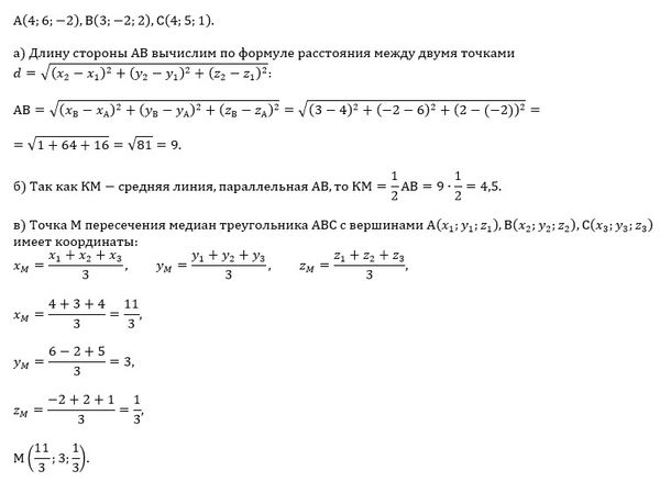
Условие

Треугольник ABC задан своими вершинами :
А(4;6;-2),B(3;-2;2) C(4;5;1)
Найти a) длину стороны АВ
б) длину средней линии KM параллельна АВ
в) координаты точки пересечения медиан

математика ВУЗ 2492

Все решения

Написать комментарий

Меню

Присоединяйся в ВК