Задать свой вопрос
*более 50 000 пользователей получили ответ на «Решим всё»
Задача 52239
Найдите sina и cos2a, если известно что...
Условие
vk404352016
2020-06-08 11:37:25
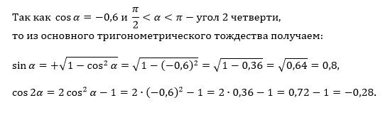
Найдите sina и cos2a, если известно что cosa=-0,6 ,п\2 <а<п
математика ВУЗ
3014
Все решения
u821511235
2020-06-08 11:59:17
Написать комментарий
Меню
Решим всё
Найти задачу
Категории
Статьи
Тесты
Архив задач
Присоединяйся в ВК