Задать свой вопрос
*более 50 000 пользователей получили ответ на «Решим всё»
Задача 52195
...
Условие
vk404152314
2020-06-06 18:19:31
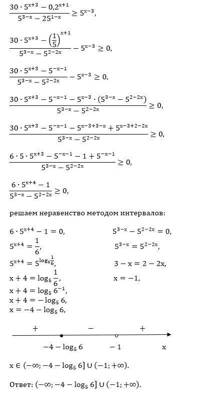
Решить неравенство
[block](30 * 5^(x+3) - 0.2^(x+1))/(5^(3-x) - 25^(1-x)) ≥ 5^(x-3)[/block]
математика 10-11 класс
1029
Решение
u821511235
2020-06-07 07:27:16
★
Написать комментарий
Категория
ЕГЭ по Математике (проф.)
задание 15 (неравенство)
Меню
Решим всё
Найти задачу
Категории
Статьи
Тесты
Архив задач
Присоединяйся в ВК