Задать свой вопрос   *более 50 000 пользователей получили ответ на «Решим всё»

Задача 52178 Теория вероятности p – вероятность...

Условие

Теория вероятности

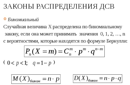
p – вероятность своевременной уплаты налогов каждым предпринимателем. Случайная величина X – число предпринимателей, которые своевременно оплатят налоги с n отобранных. Найти математическое ожидание M X () и дисперсию D X () случайной величины X.

p=0,7;

n=100.

математика 3k класс 896

Все решения

p=0,7
q=1-p=1-0,7=0,3

M(X)=np=100*0,7=70

D(X)=npq=100*0,7*0,3=21

Написать комментарий

Меню

Присоединяйся в ВК