Задать свой вопрос   *более 50 000 пользователей получили ответ на «Решим всё»

Задача 51570 Ничего решать не нужно. Необходимо...

Условие

Ничего решать не нужно.
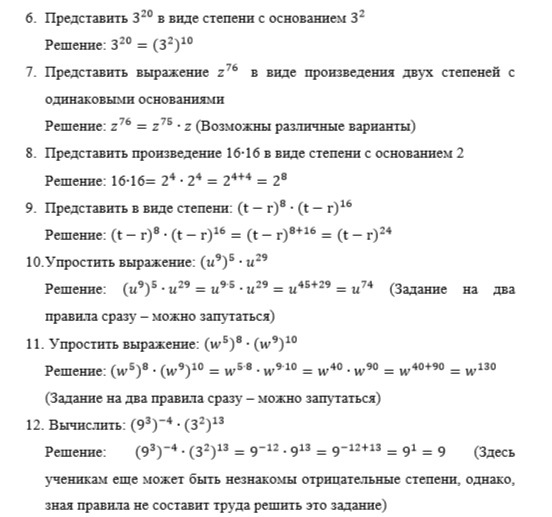
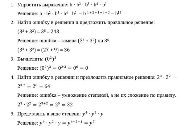
Необходимо рассмотреть ВСЕ ВОЗМОЖНЫЕ ОШИБКИ при решении данных заданий. Желательно по каждому заданию отдельно. (Решения расписаны)

предмет не задан 560

О решение...

На нашем сайте такое бывает редко, но решение к данной задаче еще никто не написал.

Что Вы можете сделать?

  1. Выставите данный вопрос вновь. Перейдите на главную страницу.
  2. Найдите похожую задачу. Используйте поиск.

Написать комментарий

Меню

Присоединяйся в ВК