Задать свой вопрос
*более 50 000 пользователей получили ответ на «Решим всё»
Задача 51408
Найти угол наклона градиента поля к...
Условие
caramelca1
2020-05-24 11:37:48
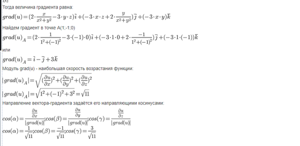
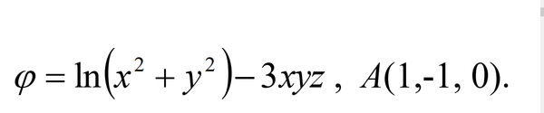
Найти угол наклона градиента поля к поверхности z=0 в точке А
математика ВУЗ
799
Все решения
alex99prok
2020-05-24 11:53:36
Написать комментарий
Меню
Решим всё
Найти задачу
Категории
Статьи
Тесты
Архив задач
Присоединяйся в ВК