Задать свой вопрос   *более 50 000 пользователей получили ответ на «Решим всё»

Задача 5115 Найдите все значения параметра а, при...

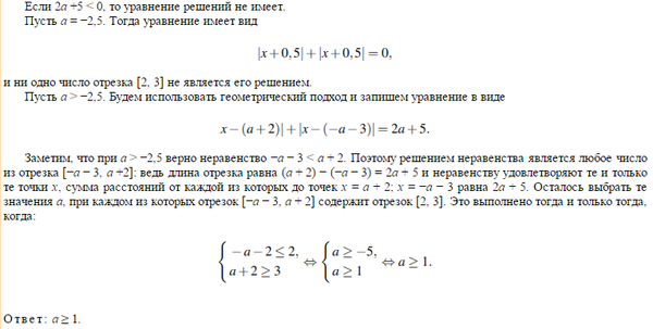
Условие

Найдите все значения параметра а, при каждом из которых любое число из отрезка 2<=x<=3 являет решением уравнения

|x-a-2|+|x+a+3| = 2a+5

математика 10-11 класс 10032

Решение

Вопросы к решению (1)
Ошибки в решение (1)

Написать комментарий

Меню

Присоединяйся в ВК