Задать свой вопрос
*более 50 000 пользователей получили ответ на «Решим всё»
Задача 51106
Здравствуйте нужна помощь с решением...
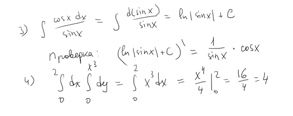
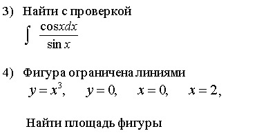
Условие
romcas
2020-05-21 13:25:45
Здравствуйте нужна помощь с решением
математика 10-11 класс
508
Решение
jelley
2020-05-21 14:23:02
★
Написать комментарий
Меню
Решим всё
Найти задачу
Категории
Статьи
Тесты
Архив задач
Присоединяйся в ВК