Задать свой вопрос
*более 50 000 пользователей получили ответ на «Решим всё»
Задача 50586
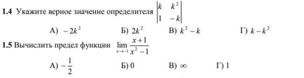
Помогите решить ( только ответы) ...
Условие
vk306899767
2020-05-18 11:56:22
Помогите решить ( только ответы)
математика ВУЗ
547
Все решения
vk397114329
2020-05-18 12:30:34
!.4)A
1.5) A
Написать комментарий
Меню
Решим всё
Найти задачу
Категории
Статьи
Тесты
Архив задач
Присоединяйся в ВК