Задать свой вопрос
*более 50 000 пользователей получили ответ на «Решим всё»
Задача 50000
Помогите решить пожалуйста ...
Условие
vk280770680
2020-05-13 11:04:43
Помогите решить пожалуйста
предмет не задан
767
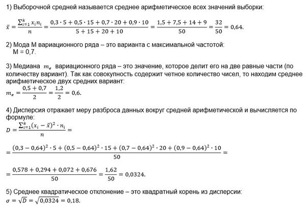
Решение
u821511235
2020-05-13 15:29:41
★
Написать комментарий
Меню
Решим всё
Найти задачу
Категории
Статьи
Тесты
Архив задач
Присоединяйся в ВК