Задать свой вопрос
*более 50 000 пользователей получили ответ на «Решим всё»
Задача 49994
...
Условие
apricot
2020-05-13 11:01:30
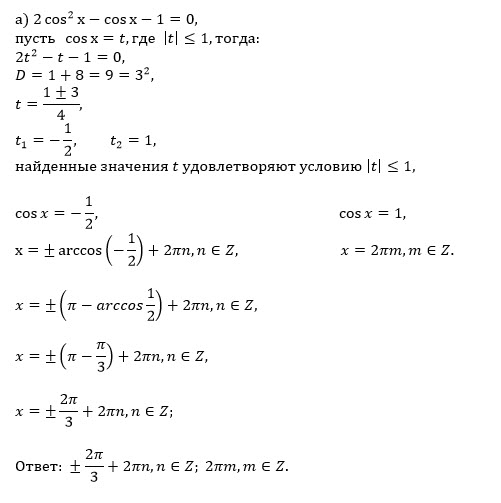
2. a) 2cos²x - cosx - 1 = 0;
б) 3sin²x - 2cosx + 2 = 0.
математика 10-11 класс
690
Решение
u821511235
2020-05-13 11:30:24
★
Написать комментарий
Меню
Решим всё
Найти задачу
Категории
Статьи
Тесты
Архив задач
Присоединяйся в ВК