Задать свой вопрос
*более 50 000 пользователей получили ответ на «Решим всё»
Задача 49963
...
Условие
vk396216921
2020-05-13 08:31:21
ПОМОГИТЕ С ПОДРОБНЫМ РЕШЕНИЕМ И ОБЪЯСНЕНИЕМ
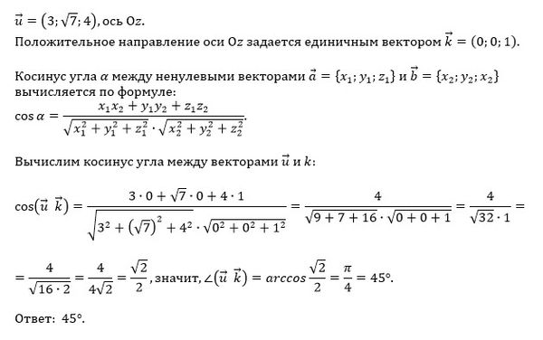
3.Найдите угол между вектором u( 3,√7,4) и осью OZ.
начерт 10-11 класс
1566
Решение
u821511235
2020-05-13 09:10:08
★
Написать комментарий
Меню
Решим всё
Найти задачу
Категории
Статьи
Тесты
Архив задач
Присоединяйся в ВК