Задать свой вопрос   *более 50 000 пользователей получили ответ на «Решим всё»

Задача 49835 №6. Доказать...

Условие

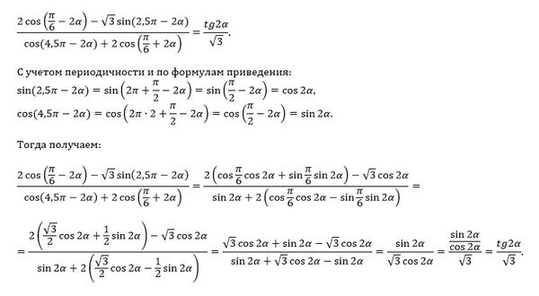
№6. Доказать тождество
[m]\frac{2\cos\left(\frac{\pi}{6} - 2\alpha\right) - \sqrt{3}\sin\left(2,5\pi - 2\alpha\right)}{\cos\left(4,5\pi - 2\alpha\right) + 2\cos\left(\frac{\pi}{6} + 2\alpha\right)} = \frac{tg{2\alpha}}{\sqrt{3}}[/m].

математика 10-11 класс 999

Решение

Написать комментарий

Меню

Присоединяйся в ВК