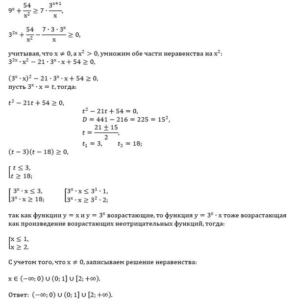
Умножаем на x^2 ≠ 0
9^(x)*x^2+54 ≥ 7*x*3^(x+1)
так как
3^(x+1)=3^(x)*3^(1)
9^(x)=(3^2)^(x)=(3^(x))^(2), то
(3^(x))^2*x^2-21*(3^(x))*x+54 ≥ 0
Квадратное неравенство относительно ([b]3^(x)*x[/b])
([b]3^(x)*x[/b])^2-21*([b]3^(x)*x[/b])+54 ≥ 0
Решаем уравнение:
D=21^2-4*54=441-216=225
корни: 3 и 18
Решение неравенства:
3^(x)*x ≤ 3 или 3^(x) ≥ 18
Делим на x ≠ 0
[b]3^(x) ≤ 3/x [/b] или [b]3^(x) ≥ 18/x[/b]
Решаем графически:
0< x ≤ 1 ( рис.1) или x<0 или x ≥ 2 ( рис. 2)
О т в е т. (- ∞; 0)U(0;1]U[2;+ ∞ )