Задать свой вопрос   *более 50 000 пользователей получили ответ на «Решим всё»

Задача 49762 ПОМОГИТЕ С ПОДРОБНЫМ РЕШЕНИЕМ Даны...

Условие

ПОМОГИТЕ С ПОДРОБНЫМ РЕШЕНИЕМ
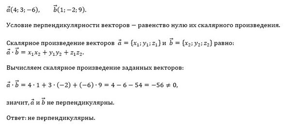
Даны векторы а ( 4 ;3 ;−6 ) и б(1 ;−2 ;9 ) . Определите
перпендикулярны ли эти векторы?

начерт 10-11 класс 1935

Решение

Написать комментарий

Меню

Присоединяйся в ВК