Задать свой вопрос   *более 50 000 пользователей получили ответ на «Решим всё»

Задача 49403 ...

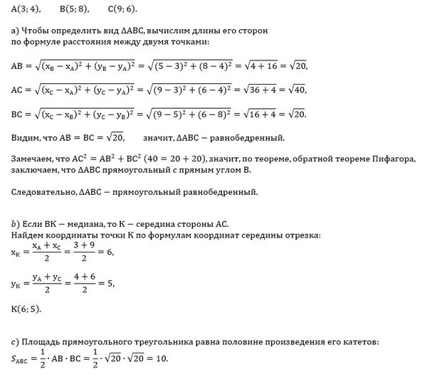
Условие

Координаты потолков треугольника авс а (3; 4), в(5; 8), с(9; 6). треугольник авс для: а) определите тип треугольника авс; b) если известно, что вк медиана, то найдите координаты точки к; с) найдите площадь треугольника авс.​

предмет не задан 8-9 класс 1314

Все решения

Чтобы определить вид данного треугольника нужно найти длины каждой из сторон.

Чтобы найти длину отрезка по заданным координатам точек, используем формулу : d^2 = (х2 – х1)^2 + (y2 – y1)^2.

АВ^2 = (0 - 3)^2 + (6 - 9)^2 = (- 3)^2 + (- 3)^2 = 9 + 9 = 18 = 2 * 9;

AB = 3 корень с 2;

ВС^2 = (4 - 0)^2 + (2 - 6)^2 = 4^2 + (- 4)^2 = 16 + 16 = 32 = 2 * 16;

BC = 4 корень с 2;

СА^2 = (3 - 4)^2 + (9 - 2)^2 = (- 1)^2 + 7^2 = 1 + 49 = 50 = 2 * 25;

СА = 5 корень с 2.

Длина каждой стороны разная, значит данный треугольник разносторонний.

Ответ: разносторонний.

Написать комментарий

Меню

Присоединяйся в ВК