Задать свой вопрос   *более 50 000 пользователей получили ответ на «Решим всё»

Задача 494 Из начала координат проведено 720 лучей,...

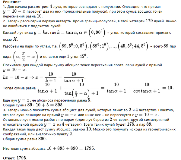
Условие

Из начала координат проведено 720 лучей, которые делят координатную плоскость на углы в 0,5?. Известно, что четыре из них совпадают с координатными полуосями. Найдите сумму абсцисс точек пересечения этих лучей с прямой y=10–x

математика 10-11 класс 1896

Решение



Ответ: 1795

Написать комментарий

Меню

Присоединяйся в ВК