Задать свой вопрос   *более 50 000 пользователей получили ответ на «Решим всё»

Задача 49393 ...

Условие

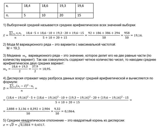
Дано статистическое распределение выборки:

xᵢ | 18,4 | 18,6 | 19,3 | 19,6
nᵢ | 5 | 10 | 20 | 15

Определить среднее, моду, медиану, дисперсию и среднее квадратическое отклонение.

математика ВУЗ 756

Решение

Написать комментарий

Категория

Меню

Присоединяйся в ВК