Задать свой вопрос   *более 50 000 пользователей получили ответ на «Решим всё»

Задача 49387 ПОМОГИТЕ ПОЖАЛУЙСТА ОЧЕНЬ НУЖНО 1 Даны...

Условие

ПОМОГИТЕ ПОЖАЛУЙСТА ОЧЕНЬ НУЖНО
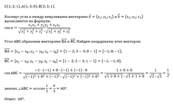
1 Даны точки C(1;2; 1) ,A(1;3;0) , B(2;3; 1) . Вычислите значение угла АBС .

начерт 10-11 класс 1035

Решение

Написать комментарий

Меню

Присоединяйся в ВК