Задать свой вопрос   *более 50 000 пользователей получили ответ на «Решим всё»

Задача 49081 ...

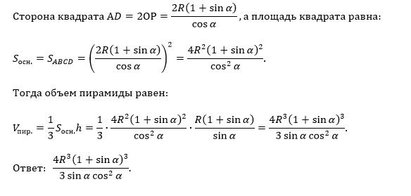
Условие

Радиус шара, вписанного в правильную четырёхугольную пирамиду, равен R. Апофема боковой грани пирамиды образует с высотой угол α. Найти объём пирамиды.

математика 1291

Решение

Написать комментарий

Меню

Присоединяйся в ВК