Задать свой вопрос
*более 50 000 пользователей получили ответ на «Решим всё»
Задача 49060
...
Условие
tkndsh123421
2020-05-01 10:54:57
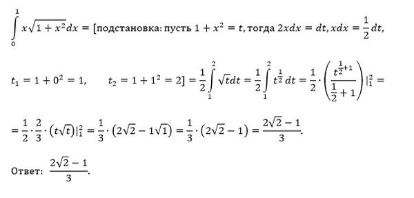
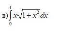
B) ∫[0 to 1] x√(1 + x^2) dx
математика ВУЗ
603
Решение
u821511235
2020-05-01 23:19:58
★
Написать комментарий
Меню
Решим всё
Найти задачу
Категории
Статьи
Тесты
Архив задач
Присоединяйся в ВК