Задать свой вопрос   *более 50 000 пользователей получили ответ на «Решим всё»

Задача 49036 С ПОДРОБНЫМ РЕШЕНИЕМ ПОЖАЛУЙСТА Найдите...

Условие

С ПОДРОБНЫМ РЕШЕНИЕМ ПОЖАЛУЙСТА
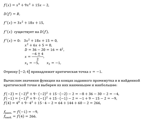
Найдите наибольшее и наименьшее значение функции на отрезке: f(x)=х3+9x2+15x–2 на отрезке [–2;4];


математика 10-11 класс 1373

Решение

Написать комментарий

Меню

Присоединяйся в ВК