Задать свой вопрос
*более 50 000 пользователей получили ответ на «Решим всё»
Задача 49034
ПОДРОБНОЕ РЕШЕНИЕ Исследуйте и постройте...
Условие
vk396216921
2020-04-30 17:07:38
ПОДРОБНОЕ РЕШЕНИЕ
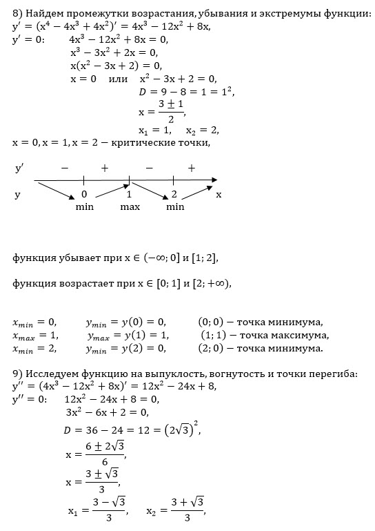
Исследуйте и постройте график функции у=х^2(х–2)^2
математика 10-11 класс
763
Решение
u821511235
2020-04-30 18:41:00
★
Написать комментарий
Меню
Решим всё
Найти задачу
Категории
Статьи
Тесты
Архив задач
Присоединяйся в ВК