Задать свой вопрос
*более 50 000 пользователей получили ответ на «Решим всё»
Задача 48948
Подробное решение Найдите такое число,...
Условие
vk396216921
2020-04-30 08:00:38
Подробное решение
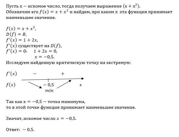
Найдите такое число, сумма которого со своим квадратом даёт наименьшее значение
математика 10-11 класс
1684
Решение
u821511235
2020-04-30 08:10:55
★
Написать комментарий
Меню
Решим всё
Найти задачу
Категории
Статьи
Тесты
Архив задач
Присоединяйся в ВК