Задать свой вопрос   *более 50 000 пользователей получили ответ на «Решим всё»

Задача 48733 Найдите точку, в которой функция...

Условие

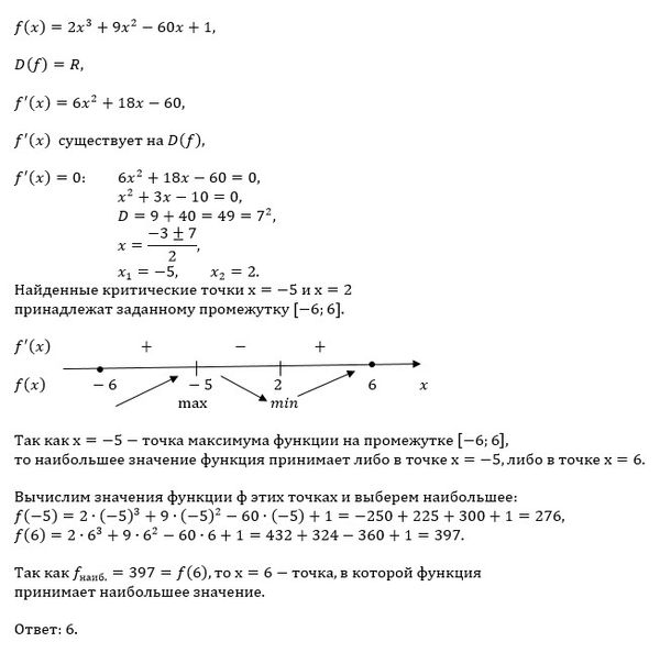
Найдите точку, в которой функция f(x)=2x^3+9x^2-60x+1 принимает наибольшее значение на промежутке [-6;6]

подробно, особенно важны знаки на прямой

математика 10-11 класс 1974

Все решения

Написать комментарий

Меню

Присоединяйся в ВК