Задать свой вопрос   *более 50 000 пользователей получили ответ на «Решим всё»

Задача 48665 Даны вершины треугольника A(1,3,0),...

Условие

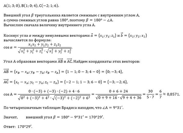
Даны вершины треугольника A(1,3,0), B(1,0,4),C(-2,1,6,).
найти его внешний угол при вершине A

математика 10-11 класс 1775

Все решения

Находим внутренний.
Внешний, смежный с внутренним и равен 180 - внутренний
По теореме косинусов

cos ∠ A=(b^2+c^2-a^2)/2bc

a=BC=|vector{BC}|=sqrt((x_(C)-x_(B))^2+(y_(C)-y_(B))^2+(z_(C)-z_(B))^2)=...

аналогично:
b=AC=
c=AB=

Написать комментарий

Меню

Присоединяйся в ВК