Задать свой вопрос   *более 50 000 пользователей получили ответ на «Решим всё»

Задача 48542 ...

Условие

6) S: 4x²-9y²-9z²-36=0, Mo(3,0,0).

8. Определить градиент и производную заданной функции z=ln(x+y) в т. М0(1,3) в направлении линии y²=9x в сторону возрастания аргумента x.

предмет не задан 536

Все решения

z`_(x)=1/(x+y)

z`_(y)=/(x+y)

z`_(x) (M_(o))=1/4

z`_(y) (M_(o))=1/4

Составим векторное уравнение линии [b]s[/b]:
y^2=9x

{x=t
{y=sqrt(9t)

{x=t
{y=3sqrt(t)


{x`_(t)=1
{y`_(t)=3/(2sqrt(t))

касательный вектор к этой линии [b]s[/b] в произвольной точке М(х;y) имеет вид:

vector{ r }=s`_(t)=x`_(t)*vector{i}+y`_(t)*vector{j}

vector{ r }=1*vector{i}+(3/(2sqrt(t)))*vector{j}

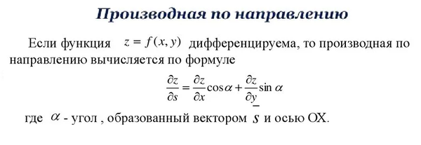
Это и есть направляющие косинусы, которые и нужны для формулы производной по направлению ( см приложение)

M_(o)(1;3) ⇒ x_(o)=1
⇒ t=x ⇒ t_(o)=1

y`(t_(o))=(3/2)



(∂z/∂s)|_(M_(o))=(1/4)*1+(1/4)*(3/2)=[b]5/8[/b]

Написать комментарий

Меню

Присоединяйся в ВК