Задать свой вопрос
*более 50 000 пользователей получили ответ на «Решим всё»
Задача 48486
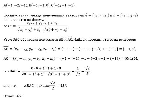
Даны точки А (-1; -2; - 1), В (-1; -1;...
Условие
meri
2020-04-27 10:20:05
Даны точки А (-1; -2; - 1), В (-1; -1; 0), С (-1;- 1; -1). Найдите величину угла ВАС
математика 10-11 класс
2035
Решение
u821511235
2020-04-27 10:42:25
★
Написать комментарий
Меню
Решим всё
Найти задачу
Категории
Статьи
Тесты
Архив задач
Присоединяйся в ВК