Задать свой вопрос
*более 50 000 пользователей получили ответ на «Решим всё»
Задача 48416
...
Условие
tupiza
2020-04-26 18:10:42
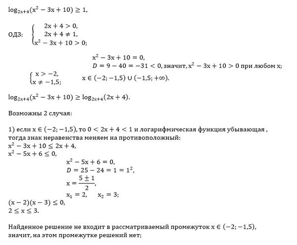
Решите неравенство log_(2x+4)(x^(2)-3x+10) ≥ 1
математика 10-11 класс
1482
Все решения
u821511235
2020-04-26 18:30:09
Написать комментарий
Категория
ЕГЭ по Математике (проф.)
задание 15 (неравенство)
Меню
Решим всё
Найти задачу
Категории
Статьи
Тесты
Архив задач
Присоединяйся в ВК