Задать свой вопрос   *более 50 000 пользователей получили ответ на «Решим всё»

Задача 48412 ОЧЕНЬ НУЖНО , ПОМОГИТЕ 10. Найдите длины...

Условие

ОЧЕНЬ НУЖНО , ПОМОГИТЕ
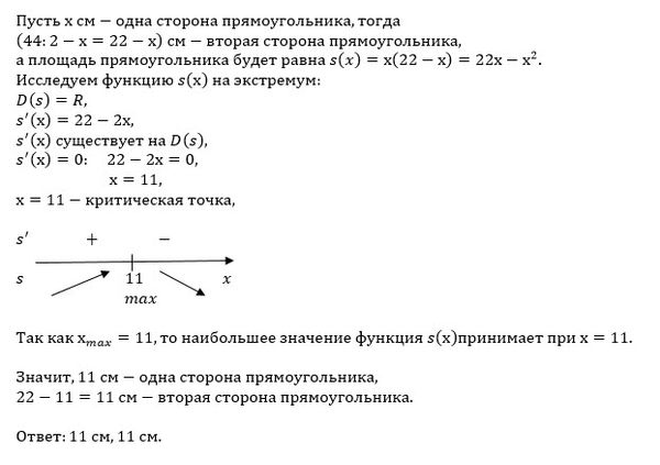
10. Найдите длины сторон прямоугольника с периметром 44 см, который имеет наибольшую площадь.

математика 1147

Решение

Написать комментарий

Меню

Присоединяйся в ВК