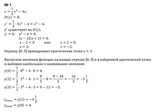
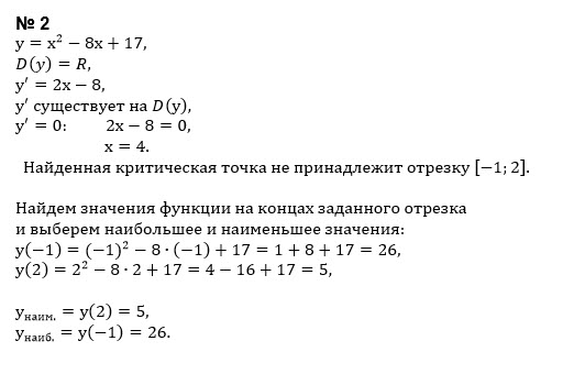
Алгоритм:
1) Найти производную функции на отрезке [a; b].
2) Найти критические точки функции на отрезке [a; b].
3) Вычислить значения функции в найденных критических точках и на концах отрезка, т. е. в точках х = а и х = b.
4) Среди всех вычисленных значений функции выбрать наибольшее и наименьшее.
_______
1)Найдите наибольшее и наименьшее значения функции на отрезке: y=1/3 x^3-4x, x∈ [0; 3]
2) Найдите наибольшее и наименьшее значения функции на отрезке: y=x^2-8x+17, x∈ [-1; 2]
