
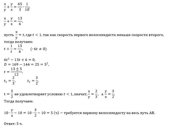
S км - весь путь.
{4y-4x=(2/5)S ⇒ умножаем на 2,5: S=10y-10x и подставляем во второе
{(S/x)-(S/y)=5/3 ⇒ S*(y-x)/(xy)=5/3 ⇒ 3S(y-x)=5xy
3*(10y-10x)(y-x)=5xy
Делим на 5
6(y-x)*(y-x)=xy
[b]6x^2-13xy+6y^2=0[/b]- квадратное уравнение относительно х ( как уравнение с параметром)
D=169y^2-4*6*6y^2=25y^2
x_(1)=8y/12 или x_(2)=18y/12;
x_(1)=2y/3 или x_(2)=3y/2
x_(2) говорит о том, что скорость первого больше скорости второго, это не удовлетворяет смыслу задачи, первый не отстанет.
при
x=2y/3 ⇒ y=(3/2)x
S=10*(y-x)
S=10*((3/2)x-х)
S=10*0,5x ⇒ S=5*x
[b]S/x[/b]=5 - ответ 5 часов понадобится первому