Задать свой вопрос
*более 50 000 пользователей получили ответ на «Решим всё»
Задача 48354
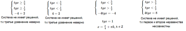
|2*tgx-5|-|2*tgx-1|=2, [-Pi/2; Pi/2]...
Условие
slava191
2020-04-25 16:00:35
|2*tgx-5|-|2*tgx-1|=2, [-Pi/2; Pi/2] [Ларин 13]
математика 10-11 класс
11081
Решение
sova
2020-04-25 16:28:32
★
a)
Все решения
u821511235
2020-04-25 21:53:50
Написать комментарий
Меню
Решим всё
Найти задачу
Категории
Статьи
Тесты
Архив задач
Присоединяйся в ВК