Задать свой вопрос   *более 50 000 пользователей получили ответ на «Решим всё»

Задача 483 В системе, показанной на рисунке, масса...

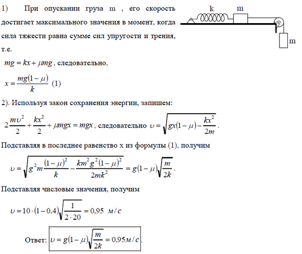
Условие

В системе, показанной на рисунке, масса каждого бруска m = 1 кг , жесткость пружины k = 20 Н/м , коэффициент трения между бруском и плоскостью u = 0,4. Массы блока и пружины пренебрежимо малы. Система пришла в движение с нулевой начальной скоростью при недеформированной пружине. Найдите максимальную скорость брусков. При вычислениях принять ускорение свободного падения g = 10 м/c2.

физика 10-11 класс 22456

Решение



Ответ: 0,95 м/c

Вопросы к решению (1)

Написать комментарий

Меню

Присоединяйся в ВК