Задать свой вопрос
*более 50 000 пользователей получили ответ на «Решим всё»
Задача 48229
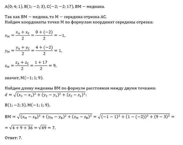
Дано вершини А(0;4;1), В(1;-2;3),...
Условие
marinichvika15
2020-04-24 13:13:05
Дано вершини А(0;4;1), В(1;-2;3), С(-2;-2;17) трикутника АВС. Знайти довжину медіани трикутника ВМ.
математика 10-11 класс
1179
Решение
u821511235
2020-04-25 00:02:20
★
Написать комментарий
Меню
Решим всё
Найти задачу
Категории
Статьи
Тесты
Архив задач
Присоединяйся в ВК