Задать свой вопрос   *более 50 000 пользователей получили ответ на «Решим всё»

Задача 482 В электрической цепи, схема которой...

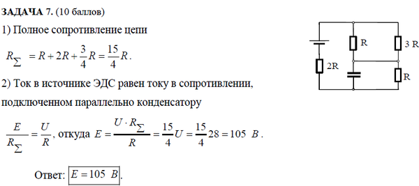
Условие

В электрической цепи, схема которой показана на рисунке, установившееся напряжение на конденсаторе U = 28В. Считая параметры элементов схемы известными, определите величину ЭДС источника тока.

физика 10-11 класс 6468

Решение



Ответ: E =105 B

Написать комментарий

Меню

Присоединяйся в ВК