Задать свой вопрос
*более 50 000 пользователей получили ответ на «Решим всё»
Задача 48120
Знайдіть площу трикутника ABC, якщо...
Условие
marinichvika15
2020-04-23 15:58:26
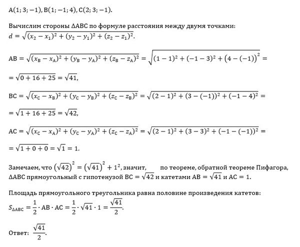
Знайдіть площу трикутника ABC, якщо А(1;3;-1), B(1;-1;4), C(2;3;-1).
математика 10-11 класс
8642
Решение
u821511235
2020-04-23 19:06:43
★
Написать комментарий
Меню
Решим всё
Найти задачу
Категории
Статьи
Тесты
Архив задач
Присоединяйся в ВК