Задать свой вопрос
*более 50 000 пользователей получили ответ на «Решим всё»
Задача 48041
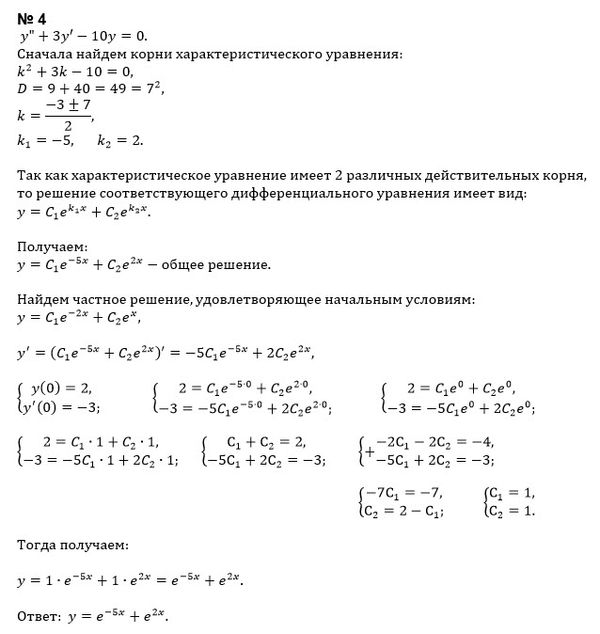
Решить задачу Коши: { y'' + 3y' -...
Условие
vk226434676
2020-04-23 11:38:48
Решить задачу Коши:
{ y'' + 3y' - 10y = 0;
{ y = 2, y' = -3, при x = 0.
математика
791
Решение
u821511235
2020-04-23 12:48:08
★
Написать комментарий
Меню
Решим всё
Найти задачу
Категории
Статьи
Тесты
Архив задач
Присоединяйся в ВК