Задать свой вопрос
*более 50 000 пользователей получили ответ на «Решим всё»
Задача 48035
Вычислите интегралы методом...
Условие
biter
2020-04-23 11:00:16
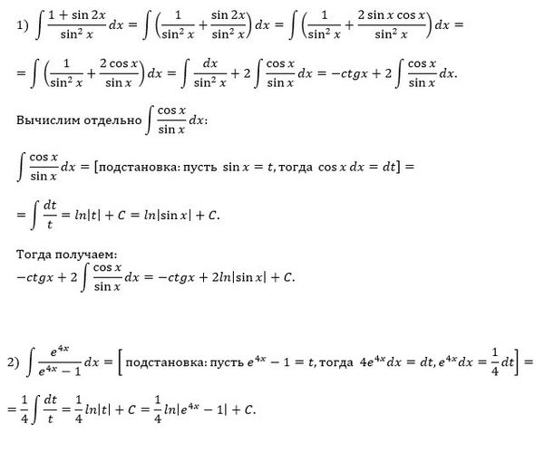
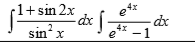
Вычислите интегралы методом интегрирования подстановкой
математика
543
Решение
u821511235
2020-04-23 11:51:31
★
Написать комментарий
Меню
Решим всё
Найти задачу
Категории
Статьи
Тесты
Архив задач
Присоединяйся в ВК